header

Guide to Creating a Recruitment Process Flowchart (with Template)

Recruitment is the lifeblood of any organization. Finding the right talent can be a game-changer for your business, but it's not always easy. The hiring process can be complex, involving multiple stages and stakeholders. This is where a recruitment or hiring process flowchart comes into play.

In this article, we'll cover everything related to the hiring process flowchart, explaining what it is, why it matters, and how to create one. Let’s get into it!

https://adoptoprod.blob.core.windows.net/article/MB2cTvCGDU2exysFh0sPxw.png

Understanding the Recruiting Process Flowchart

When we talk about a recruitment process flowchart, we're referring to a visual layout of the steps involved in hiring a new employee. It's like a roadmap that guides you and your hiring team from identifying the need for a new hire to welcoming them on board.

Here's why these flowcharts matter:

Visual Clarity: Flowcharts provide a clear and visual representation of the entire hiring process. This clarity helps all stakeholders understand their roles and responsibilities. The flowchart basically serves as a recruitment workflow.

Consistency: A well-designed flowchart ensures that the hiring process is consistent every time, reducing the risk of overlooking crucial steps.

Compliance: Many industries have strict regulations regarding hiring practices. A flowchart can help ensure that your process remains compliant with these rules.

Planning Your Recruitment Process Flowchart

Before you start creating your flowchart, it's essential to do some planning. Defining all parties involved in the process, assessing your organization’s unique needs and goals, and considering industry-specific standards are all necessary steps involved in the planning phase and are a must for effective planning. Here's a deeper dive into the key aspects of planning your hiring process flowchart:

Identify Key Stakeholders

One of the first steps in planning your flowchart is to identify the key stakeholders involved in the hiring process. These stakeholders play crucial roles at various stages of recruitment, and understanding their responsibilities is essential for effective flowchart design. Key stakeholders typically include:

HR Professionals: Human Resources teams serve as the backbone of the recruitment process. They handle administrative tasks, screen initial applicants, and ensure compliance with legal requirements.

Hiring Managers: These individuals are responsible for defining job requirements, participating in interviews, and ultimately making hiring decisions. Their input is vital for creating accurate job descriptions and interview processes.

Interviewers and Assessors: Depending on the organization and position, multiple team members may participate in the interview and assessment stages. Identifying who these individuals are and their specific roles helps streamline the flowchart.

Executives and Decision-Makers: In some cases, senior executives outside of the HR department may need to review and approve hiring decisions, especially for high-level positions or significant budget allocations.

By clearly defining the roles and responsibilities of each stakeholder, you can ensure that your recruitment flowchart accurately represents the entire process.

Set Clear Goals

The success of your hiring process depends on your ability to align it with your organization's broader goals and objectives. Therefore, it's crucial to set clear and specific recruitment goals. Ask yourself:

What Positions Need to Be Filled? Identify the specific job roles that you intend to hire for. Are these new positions, replacements, or expansions of existing teams?

What Qualities Are You Looking For? Determine the qualifications, skills, and characteristics you seek in job candidates. These criteria will guide your screening and assessment processes.

What Is the Timeline? Establish a timeline for your recruitment process. Consider factors like urgency, seasonal demands, and the availability of candidates.

What's Your Budget? Understand the financial aspects of your recruitment efforts. This includes not only salary and benefits but also expenses related to advertising, assessments, and background checks.

How Will You Measure Success? Define key performance indicators (KPIs) that will help you evaluate the success of your recruitment process. This might include metrics like time-to-hire, candidate satisfaction, and retention rates.

Setting clear goals ensures that your hiring process flowchart aligns with your organization's strategic objectives, helping you attract the right talent to drive success.

Tailor the Flowchart to Your Organization

Remember that there's no one-size-fits-all recruitment process flowchart. It should be tailored to meet the specific needs and culture of your organization. Consider factors like your industry, company size, and organizational structure when designing the flowchart.

Industry-Specific Considerations: Certain industries may have unique requirements or regulations that impact the recruitment process. For example, healthcare and finance often have stringent background check requirements, while tech startups may prioritize technical assessments.

Company Size: Smaller organizations may have more streamlined and informal recruitment processes, while larger corporations may have multiple layers of approvals and a more structured approach.

Organizational Culture: The values and culture of your organization should also influence your recruiting process. A flowchart for a company that emphasizes innovation and creativity may have a different interview and assessment approach than one that values stability and experience.

By customizing your flowchart to fit your organization's specific context, you ensure that it serves as an accurate and practical tool for your hiring needs.

Step-by-Step Guide to Creating a Hiring Process Flowchart

Now that you’ve set the stage with everything you need, you are ready for the big thing and that’s creating the flowchart itself.

Creating a recruitment process flowchart involves breaking down the complex journey of finding and hiring the right talent, i.e. the recruitment and selection process into manageable, sequential steps.

Each step plays a crucial role in ensuring that you attract, assess, and select the most suitable candidates for your organization. Let's dive deeper into each of these steps:

1. Identifying the Need and Creating the Job Description

The process usually starts with a department identifying the need for a new employee. This could be due to growth, turnover, or the creation of a new position.

When a need for a new hire is identified, what usually follows is a job requisition that is usually created by the hiring manager or the human resources department and sent out for approval. This is in in fact the first formal step in a company's recruiting process and enables all other recruitment process steps to follow.

With the need established, you must create a comprehensive job description. This document outlines the role's responsibilities, required qualifications, skills, and experience. It serves as the foundation for the entire recruiting process, guiding your candidate search and assessment criteria.

Get a job description template for any position
We have a database of over 800 job description templates for almost any position you can think of
 Get a job description! 

2. Finding the talent

There are two approaches to finding potential candidates, both of which can be beneficial to your recruitment strategy.

The passive approach: This approach refers to the traditional inbound or reactive recruitment which involves responding to candidates who express interest in a company's job openings. In this approach, you rely on job postings, and career websites to attract candidates who actively seek employment opportunities.

A job posting should be more than an extensive job description. It's your chance to attract top talent by showcasing your company culture, values, and what makes your organization a great place to work. Make it engaging, informative, and reflective of your employer brand.

To reach the right candidates, select the appropriate channels for posting your job opening. These channels might include your company website, job boards, professional networking sites (e.g., LinkedIn), industry-specific forums, or even print advertisements, depending on your target audience.

The active approach: Sometimes finding the right fit for the position you're trying to fill requires a more proactive strategy than just posting job openings. This involves actively sourcing and reaching out to individuals who may not be actively seeking a job change but possess the skills and qualifications they need. You identify potential candidates directly through various channels such as job boards, social media, and professional networks, fostering relationships and encouraging them to apply for open positions.

Download our FREE E-book to learn how you can transform your hiring process from reactive to proactive!  

3. Screening and Shortlisting

As applications flood in, you'll need a systematic approach to screen resumes efficiently. Start by defining the essential qualifications and skills required for the role. Use these criteria to filter applicants, creating a shortlist of qualified candidates who meet the minimum requirements.

Beyond basic qualifications, conduct initial phone or video interviews to assess candidates' fit with the role and organization. This preliminary step helps save time by eliminating candidates who aren't a good match early in the process.

4. Interviews

Depending on the nature of the position, candidates may progress through one or more interview rounds. These interviews can include panel interviews, technical assessments, and behavioral interviews. Each type serves a specific purpose, such as evaluating technical skills, cultural fit, or problem-solving abilities.

Preparation is key to conducting effective interviews. Develop a set of standardized questions and evaluation criteria for each interview type. Train interviewers to ensure consistency, objectivity, and a positive candidate experience.

Conducting effective interviews is a subject on its own that involves using different types of questions and tactics. To dive more into it you can start with The ultimate guide for conducting structured job interviews.

Looking for specific interview questions you can use?
We have a database of over 650 interview question templates for any type of questions you need – from psychological and skills-related to questions for specific jobs!
 Give me the questions! 

5. Assessments and Testing

Depending on the role, you may require candidates to undergo skills testing or assessments. These assessments could include written tests, coding challenges, case studies, or situational judgment tests. Use them to gauge candidates' abilities and suitability for the position.

The choice of assessment methods should align with the role's requirements. For instance, technical roles may involve coding exercises, while customer service positions may require scenario-based simulations. Ensure that your assessments accurately reflect the skills and competencies needed for success in the role.

6. Reference and Background Checks

Reference and background checks are a critical part of due diligence. They provide insights into a candidate's work history, character, and integrity. It's essential to verify the accuracy of the information provided by candidates.

Execute thorough background checks, which may include criminal history checks, employment verification, and education verification. This step helps mitigate risks and ensures that your potential hires have the qualifications they claim.

7. Job Offers and Negotiations

Once a candidate successfully navigates the earlier stages of the hiring process, it's time to extend the job offer. This offer should include detailed information on compensation, benefits, and other terms and conditions of employment.

Keep in mind that candidates may want to negotiate certain aspects of the offer, such as salary, benefits, or start date. Be prepared for these discussions and strive to reach mutually beneficial agreements.

8. Onboarding New Employees

After the candidate accepts the offer, the onboarding stage begins. Onboarding includes administrative tasks like paperwork, but it's also an opportunity to familiarize the new employee with your company's culture, values, and expectations.

Some organizations have probationary periods during which employee performance is closely monitored. Clearly communicate the expectations during this period and provide feedback to help new hires succeed.

Learn more on onboarding in our Guide on how to successfully onboard new employees!

Recruitment Process Flowchart Template

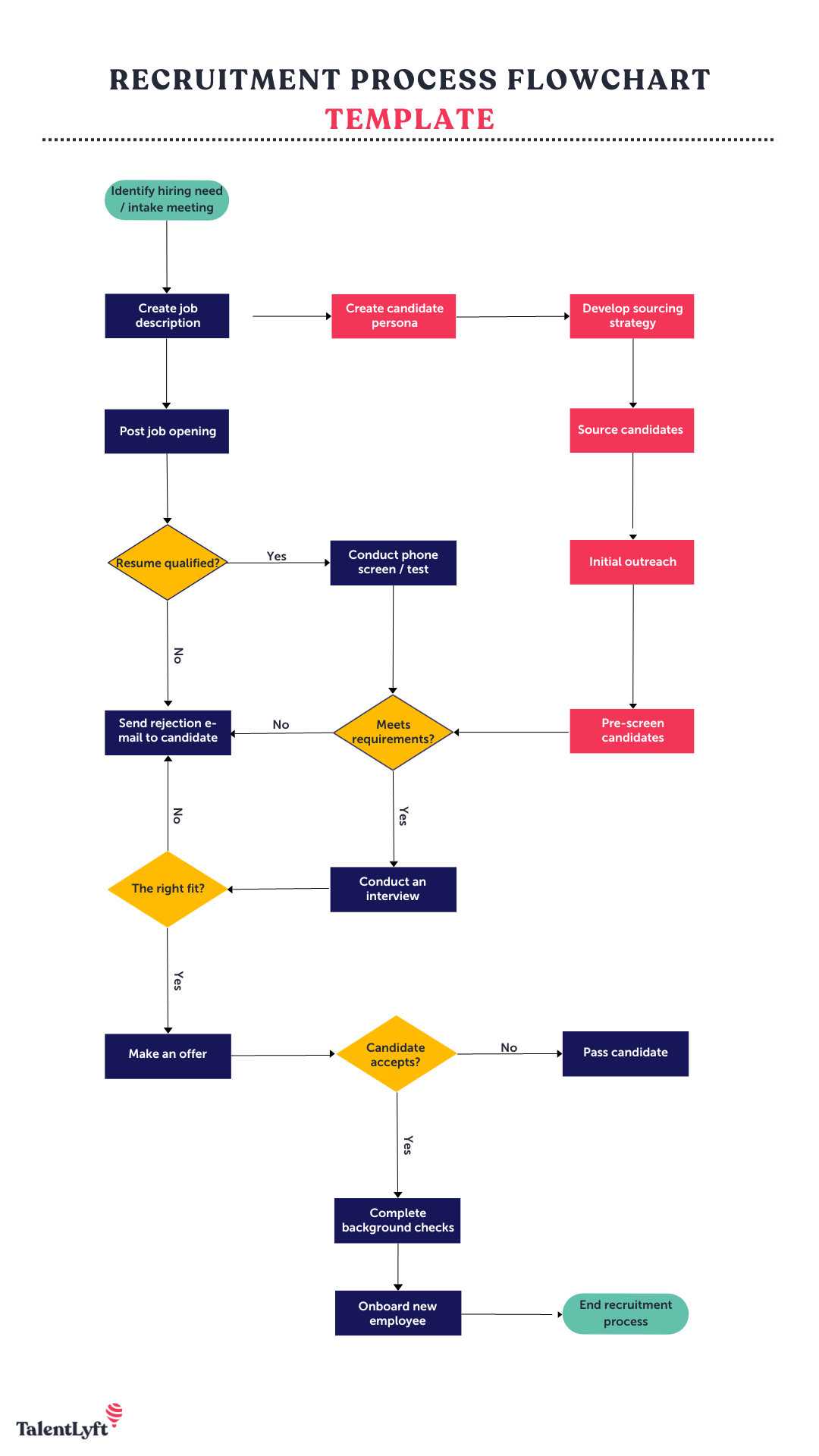
Let's put theory into practice. Below is an example of a recruitment process flowchart:
Recruitment process flowchart exampleIn this example, you can see each step of the recruitment process, from identifying the need to the onboarding phase. Each box represents a task, and the arrows indicate the flow from one task to the next.

Keep in mind that this template serves as a general outline for a recruitment flowchart, but its complexity and the number of steps and conditions involved depend on the company's industry, size, methodology, and different companies' hiring processes.

Download this hiring process flowchart as an editable PDF template

Tips for Effective Implementation

Creating a flowchart is only half the battle. Effectively implementing and maintaining the flowchart within your organization is crucial to ensuring its success. Here are some key tips to consider:

Regular Updates

Your organization grows and changes, your hiring process evolves and so should your flowchart. To keep your hiring process flowchart relevant and effective, regularly review and update it to reflect changes in your recruitment process and ensure that your flowchart remains a reliable guide for everyone involved.

Training and Communication

Introducing a hiring process flowchart may require training for your HR team, hiring managers, and other personnel involved in recruitment. Ensure that everyone understands the flowchart's purpose, how to use it, and their respective roles within the process. Clear communication is vital to avoid confusion and ensure that all stakeholders are on the same page. 

Also, encourage feedback from all stakeholders involved in the recruitment process. Regular feedback can show opportunities for process improvements and lead to a more candidate-centric approach

Data and Analytics

Leverage data and analytics to evaluate the effectiveness of your recruitment process. Measure key performance indicators (KPIs) such as time-to-hire, cost-per-hire, and candidate satisfaction. Use this data to identify bottlenecks, areas for improvement, and successful strategies. Adjust your flowchart and recruitment practices accordingly based on these insights.

Flexibility

While the flowchart provides a structured framework, remember that recruitment can be dynamic. Be flexible in your approach when necessary. Sometimes, exceptional candidates may not neatly fit the predefined stages. The ability to adapt and make exceptions when warranted can help you capture amazing talent.

Celebrate Successes

Lastly, don't forget to celebrate your recruitment successes. Recognize and appreciate the efforts of your HR team, the hiring manager, and everyone involved in the process. A positive and supportive environment can boost morale and contribute to ongoing recruitment success.

Technology Is Your Ally

In today's recruitment, it is practically inevitable to take advantage of some sort of software tool if you want to stay in the game. Your recruitment workflow needs to be streamlined and easily followed. Take this recruitment workflow in TalentLyft for example:

Recruitment Technology Is Your AllyYou start by creating and sending out a job requisition to the relevant stakeholders. Or, you can skip that step and open a new job directly, creating a job description, defining all the details of the application form, and moving on to advertising the position via job boards and social networks, sourcing candidates directly from professional networks, or finding them with the help of your current employees or external recruiters.

Your hiring pipeline is clearly outlined so you and everyone in your team can track and manage each candidate through every stage of the hiring process. 

Stages of the hiring processDuring the process, you can nurture your relationship with candidates in the Engage module and manage your career pages and forms in the Convert module. Everything is tracked through detailed statistics in Analytics. 

You see, leveraging an applicant tracking system is not only crucial to streamlining your hiring process and automating administrative tasks but also to setting up the flowchart itself, making sure it is diligently followed and keeping everyone informed every step of the way

Besides, recruitment nowadays usually involves a lot more than the traditional ways of attracting potential candidates. Taking an active approach and actively sourcing candidates through various channels, nurturing relationships with them, and creating pools of quality talent are what will keep you ahead in the talent acquisition game.

Leveraging quality recruitment software that enables you to manage every segment of recruitment from a single platform and track progress and results can be a real game-changer. 

Consider integrating a quality technology solution to streamline your recruitment process further and ensure that your flowchart aligns with these technological tools for a seamless experience.

Final Thoughts

A well-designed hiring process flowchart can be a game-changer for your hiring process. It brings clarity, consistency, and compliance to the forefront, making it easier to find the best talent for your organization. So, start crafting your perfect hiring process flowchart today and watch as your hiring process becomes more efficient and effective.

See how you can do it with TalentLyft
Manage every aspect of your recruitment process from a single platform!
 Streamline your hiring! 
backgound backgound
Transform Your Hiring Process from Reactive to Proactive

Transform Your Hiring Process from Reactive to Proactive

Download this guide to learn about how you can transform hiring from reactive to proactive, and be more strategic when hiring talent for your new job openings.
Get your eBook

Further reading

55 Best Job Boards in 2024 (Free + Paid) 55 Best Job Boards in 2024 (Free + Paid)
Welcome to the ultimate cheat sheet for navigating the jungle of job boards! At this time, the space of job boards is almost endless, ranging from widely recognized...
How to Create a Hiring Plan That Works How to Create a Hiring Plan That Works
Imagine working in tourism, and you start posting ads for seasonal jobs a month before the beginning of the season? We all know it will be a disaster. Because we...

By topics

Attracting Candidates
Best HR Blogs
Candidate Experience
Careers Page
Collaborative Hiring
Conducting Interviews
Coronavirus (Covid-19)
Company Culture
Employee Management
Employee Onboarding
Internal Recruitment
Employer Branding
Hire planning
HR Software
HR Tech Trends
Interview Questions
Job Advertisement
Mobile Recruitment
News & Updates
People Analytics
Recruiting Stats
Recruitment Agencies
AI in Recruitment
Recruitment by Industry
Recruitment Content
Recruitment Marketing
Recruitment Process
Recruitment & HR Software
Recruitment Trends
Remote Work
Resume Screening
Candidate Assessment
SMBs HR
Social Recruiting
Talent Sourcing
Successful Recruiter
Talent Acquisition
Tech Recruiting
Employee Retention
Video in Recruitment
Diversity, Equity, and Inclusion (DEI)



Your hiring teammate

TalentLyft is an intuitive recruitment app made for successful hiring.